计算机毕业设计springboot车辆维修服务管理平台 基于 SpringBoot 的智慧汽修综合服务平台 SpringBoot 赋能的一站式车辆维保数字化系统
计算机毕业设计springboot车辆维修服务管理平台j82chj8g (配套有源码 程序 mysql数据库 论文)
本套源码可以在文本联xi,先看具体系统功能演示视频领取,可分享源码参考。
随着城市汽车保有量持续攀升,传统维修门店普遍面临“排队久、报价不透明、记录难追溯”等痛点,车主与维修方之间的信息壁垒日益突出。借助 SpringBoot 微服务架构,将预约、接车、派工、质检、结算、评价全流程搬到线上,可一次性解决效率低、管理乱、数据散的难题,为汽修企业降本增效,也为车主带来“手机一点、全程可视”的新体验。
系统把维修业务抽象成 27 个核心功能模块,覆盖从车主下单到财务对账的完整闭环:
车主管理、维修员管理、质检员管理、配件分类管理、服务分类管理、配件信息管理、维修服务管理、维修预约管理、维修任务管理、质检任务管理、维修单管理、质检单管理、领取历史管理、采购申请管理、采购入库管理、财务流水管理、车辆知识管理、留言板、轮播图管理、关于我们、系统简介、收藏管理、评论管理、用户表管理、token 管理、配置文件管理、个人中心(含修改密码、我的收藏)。
一句话概括:平台用 27 个紧耦合的功能节点把“人、车、配件、钱、知识”连成一张网,让维修服务像网购一样简单可追踪。
注:以上是纯课题毕业设计功能介绍,并非实际开发完成,最终开发完成的毕业设计程序以下面的的环境软件、功能图和界面为准。
系统所需要的环境软件:idea、eclipse+mysql5.7、8.0+Navicat+JDK1.8+tomcat7.0
系统需求分析
在当今的社会生活中,互联网已经变得非常普遍和重要。充分利用互联网大数据等技术可以解决很多问题。目前,车辆维修服务管理也面临着自身的问题。根据这一普遍现象,车辆维修服务制度的出现需求巨大。该系统可以很好地解决这些问题。系统中这两类用户的数据在系统中非常关键,因此系统数据应该被组织起来,因为数据是以某种格式存储的,而不是无序的。其概念是,它可以根据长期稳定的格式在计算机内存中共享。数据库管理系统主要用于保存、修改和添加索引数据以及设置数据库。为了确保系统数据管理的顺利进行,一些有能力的处理器可以在不需要专业人员处理的情况下管理数据。创建数据表时,可以调整、重新组织和重建数据表中的数据,以确保数据可靠性。在数据库系统设计中,MySQL主要用于实现数据的集中管理。各方面表现良好。
3.1 可行性分析
根据车辆维修服务管理平台的功能,通过对经济效益、技术难点和管理方法进行全面的可行性分析,提供准确的可行性依据。以下是本系统的可行性分析:
使用了免费版的IntelliJ IDEA节省了开发成本,在购买服务器后部署项目便能通过浏览器进行访问。
本管理系统采用B/S架构和MVC模型进行设计,通过分层分包的方法,有利于日常的维护,同时降低了代码之间的耦合。
本管理系统要求管理难度低,只需要有管理员就能够对车主管理、维修员管理、质检员管理、配件分类管理、服务分类管理、配件信息管理、维修服务管理、维修预约管理、维修任务管理、质检任务管理、维修单管理、领取历史管理、系统管理、我的信息等进行删除、修改和添加。
3.2 功能需求分析
车辆维修服务管理平台综合网络空间开发设计要求。目的是将车辆维修服务通过网络平台将传统车辆维修服务管理转换为在网上下单,完成车辆维修服务的方便快捷、安全性高、交易规范做了保障,目标明确。车辆维修服务管理平台可以将功能划分为管理员功能、车主功能、维修员功能和质检员功能。
(1)、车主关键功能包含车主登陆注册、个人中心、修改密码、维修预约、维修单、质检单、我的收藏等有关功能。车主用例如下:

图3-1 车主用例图
(2)、维修员关键功能包含维修员登陆注册、配件信息管理、维修任务管理、维修单管理、领取历史管理、采购申请管理、我的信息等有关功能。维修员用例如下:

图3-2 维修员用例图
(3)、质检员关键功能包含质检员登陆注册、质检任务管理、维修单管理、质检单管理、我的信息等有关功能。质检员用例如下:

图3-3 质检员用例图
(4)、管理员的功能是最高的,可以对系统所在功能进行查看,修改和删除,包括车主功能、维修员功能和质检员功能。管理员用例如下:

图3-4管理员用例图
3.3 系统流程分析
3.3.1 登录流程
每个用户都有专属的密码和账号,在输入合法的账号和密码之后即可进入系统。登录流程如图3-5所示:

图3-5登录流程图
3.3.2 添加信息流程
管理层人员有添加角色、车主、维修员和质检员等信息功能。添加信息流程如图3-6所示:

图3-6添加信息流程图
3.3.3 收藏信息流程
在车辆维修服务管理平台中,用户登录后,浏览维修服务,在维修服务详情界面能进行维修服务收藏,用户收藏维修服务的流程图如图3-7所示:

图3-7户收藏维修服务流程图
4 系统设计
4.1 功能模块设计
车辆维修服务管理平台按照权限的类型进行划分,分为管理员、车主、维修员和质检员四个模块。主要实现车主管理、维修员管理、质检员管理、配件分类管理、服务分类管理、配件信息管理、维修服务管理、维修预约管理、维修任务管理、质检任务管理、维修单管理、领取历史管理、系统管理、我的信息等功能,管理员模块主要针对整个系统的管理进行设计,提高了管理的效率和标准。系统的总体模块设计如下图所示:

图4-1 系统总体模块设计
4.2 系统数据库设计
4.2.1 数据库系统
本系统采用MySQL来进行数据库的管理。MySQL数据库具有体积小、速度快、成本低等优点。具备同时处理数千万条记录,实现大型数据库的高并发读写和高效读写需求[9]。
4.2.2 数据库概念设计
概念模型用于对信息世界建模,并与指定的数据库管理系统分离。它有助于将真实世界的事物抽象为适合于数据库管理系统的数据库模型。人们倾向于将现实世界抽象为信息世界,再把信息世界变成机器世界。也就是说,将现实世界的目标抽象成独立于专用计算机软件和专用数据库管理系统的信息结构的数据模型,然后将物理模型转化为适合电子计算机的数据库管理系统。事实上,数据模型是从真实世界到机器世界的中间层。
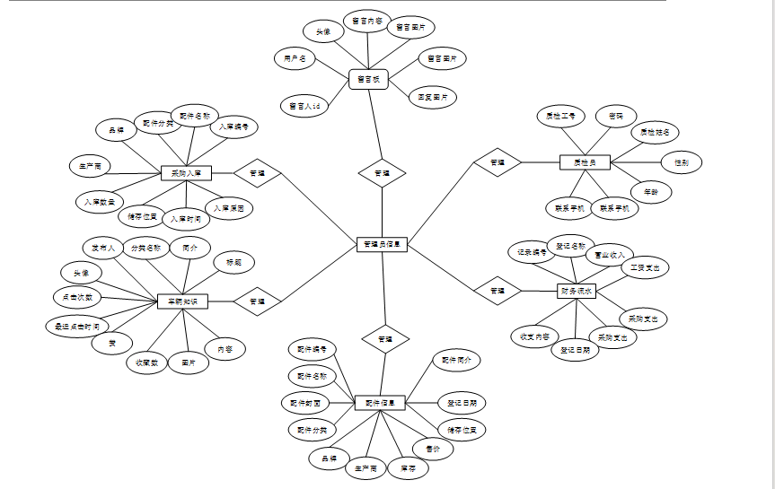
信息世界的基本要素包括实体和关联。现实存在且彼此可区别的事物称为实体。实体可以是实际的人、事或物,还可以是抽象化的概念或联络。在系统中将对 “财务流水、质检员、留言板、采购入库、车辆知识、配件信息”等几个主要的实体属性进行布局,如图4-2所示:

图4-2系统局部E-R图
系统实现
5.1前台功能实现
5.1.1系统首页页面
当人们打开系统的网址后,首先看到的就是首页界面。在这里,人们能够看到系统的导航条,通过导航条导航进入各功能展示页面进行操作。系统首页界面如图5-1所示:

图5-1 系统首页界面
在注册流程中,车主在Vue前端填写必要信息(如用户名、密码等)并提交。前端将这些信息通过HTTP请求发送到Java后端。后端处理这些信息,检查用户名是否唯一,并将新用户数据存入MySQL数据库。完成后,后端向前端发送注册成功的确认,前端随后通知车主完成注册。这个过程实现了新用户的数据收集、验证和存储。系统注册页面如图5-2所示:

图5-2系统注册页面
维修服务:在维修服务页面的输入栏中输入服务名称、服务分类、服务对象、联系电话、服务时间、服务简介、发布日期、点击次数进行查询,可以查看到维修服务详细信息,并进行立即预约或收藏操作;维修服务页面如图5-3所示:

图5-3维修服务详细页面
5.1.2个人中心
个人中心:在个人中心页面可以对个人中心、修改密码、维修预约、维修单、质检单、我的收藏进行详细操作;如图5-4所示:

图5-4个人中心界面
5.2后台模块实现
在登录流程中,用户首先在Vue前端界面输入用户名和密码。这些信息通过HTTP请求发送到Java后端。后端接收请求,通过与MySQL数据库交互验证用户凭证。如果认证成功,后端返回给前端,允许用户访问系统。这个过程涵盖了从用户输入到系统验证和响应的全过程。后台登录界面图5-5所示。

图5-5后台登录界面
5.2.1管理员模块实现
管理员进入主页面,主要功能包括对系统首页、车主管理、维修员管理、质检员管理、配件分类管理、服务分类管理、配件信息管理、维修服务管理、维修预约管理、维修任务管理、质检任务管理、维修单管理、领取历史管理、系统管理、我的信息等进行操作。管理员主页面如图5-6所示:

图5-6管理员主界面
车主功能在视图层(view层)进行交互,比如点击“搜索、增加或删除”按钮或填写车主信息表单。这些车主表单动作被视图层捕获并作为请求发送给相应的控制器层(controller层)。控制器接收到这些请求后,调用服务层(service层)以执行相关的业务逻辑,例如验证输入数据的有效性和与数据库的交互。服务层处理完这些逻辑后,进一步与数据访问对象层(DAO层)交互,后者负责具体的数据操作如详情、更新或删除车主信息,并将操作结果返回给控制器。最终,控制器根据这些结果更新视图层,以便车主功能可以看到最新的信息或相应的操作反馈。车主界面如图5-7所示:

图5-7车主管理界面
维修员功能在视图层(view层)进行交互,比如点击“搜索、增加或删除”按钮或填写维修员信息表单。这些维修员表单动作被视图层捕获并作为请求发送给相应的控制器层(controller层)。控制器接收到这些请求后,调用服务层(service层)以执行相关的业务逻辑,例如验证输入数据的有效性和与数据库的交互。服务层处理完这些逻辑后,进一步与数据访问对象层(DAO层)交互,后者负责具体的数据操作如详情、更新或删除维修员信息,并将操作结果返回给控制器。最终,控制器根据这些结果更新视图层,以便维修员功能可以看到最新的信息或相应的操作反馈。维修员界面如图5-8所示:

图5-8维修员管理界面
质检员功能在视图层(view层)进行交互,比如点击“搜索、增加或删除”按钮或填写质检员信息表单。这些质检员表单动作被视图层捕获并作为请求发送给相应的控制器层(controller层)。控制器接收到这些请求后,调用服务层(service层)以执行相关的业务逻辑,例如验证输入数据的有效性和与数据库的交互。服务层处理完这些逻辑后,进一步与数据访问对象层(DAO层)交互,后者负责具体的数据操作如详情、更新或删除质检员信息,并将操作结果返回给控制器。最终,控制器根据这些结果更新视图层,以便质检员功能可以看到最新的信息或相应的操作反馈。质检员界面如图5-9所示:

图5-9质检员管理界面
配件分类功能在视图层(view层)进行交互,比如点击“搜索、增加或删除”按钮或填写配件分类信息表单。这些配件分类表单动作被视图层捕获并作为请求发送给相应的控制器层(controller层)。控制器接收到这些请求后,调用服务层(service层)以执行相关的业务逻辑,例如验证输入数据的有效性和与数据库的交互。服务层处理完这些逻辑后,进一步与数据访问对象层(DAO层)交互,后者负责具体的数据操作如详情、更新或删除配件分类信息,并将操作结果返回给控制器。最终,控制器根据这些结果更新视图层,以便配件分类功能可以看到最新的信息或相应的操作反馈。配件分类界面如图5-10所示:

图5-10配件分类管理界面
配件信息功能在视图层(view层)进行交互,比如点击“搜索、增加或删除”按钮或填写配件信息表单。这些配件信息表单动作被视图层捕获并作为请求发送给相应的控制器层(controller层)。控制器接收到这些请求后,调用服务层(service层)以执行相关的业务逻辑,例如验证输入数据的有效性和与数据库的交互。服务层处理完这些逻辑后,进一步与数据访问对象层(DAO层)交互,后者负责具体的数据操作如详情、采购入库、更新或删除配件信息,并将操作结果返回给控制器。最终,控制器根据这些结果更新视图层,以便配件信息功能可以看到最新的信息或相应的操作反馈。配件信息界面如图5-11所示:

图5-11配件信息管理界面
维修服务功能在视图层(view层)进行交互,比如点击“搜索、增加或删除”按钮或填写维修服务信息表单。这些维修服务表单动作被视图层捕获并作为请求发送给相应的控制器层(controller层)。控制器接收到这些请求后,调用服务层(service层)以执行相关的业务逻辑,例如验证输入数据的有效性和与数据库的交互。服务层处理完这些逻辑后,进一步与数据访问对象层(DAO层)交互,后者负责具体的数据操作如详情、更新、查看评论或删除维修服务信息,并将操作结果返回给控制器。最终,控制器根据这些结果更新视图层,以便维修服务功能可以看到最新的信息或相应的操作反馈。维修服务界面如图5-12所示:

图5-12维修服务管理界面
维修预约功能在视图层(view层)进行交互,比如点击“搜索、删除或审核”按钮或填写维修预约信息表单。这些维修预约表单动作被视图层捕获并作为请求发送给相应的控制器层(controller层)。控制器接收到这些请求后,调用服务层(service层)以执行相关的业务逻辑,例如验证输入数据的有效性和与数据库的交互。服务层处理完这些逻辑后,进一步与数据访问对象层(DAO层)交互,后者负责具体的数据操作如详情、维修任务、质检任务维修预约信息,并将操作结果返回给控制器。最终,控制器根据这些结果更新视图层,以便维修预约功能可以看到最新的信息或相应的操作反馈。维修预约界面如图5-13所示:

图5-13维修预约管理界面
维修任务功能在视图层(view层)进行交互,比如点击“搜索或删除”按钮或填写维修任务信息表单。这些维修任务表单动作被视图层捕获并作为请求发送给相应的控制器层(controller层)。控制器接收到这些请求后,调用服务层(service层)以执行相关的业务逻辑,例如验证输入数据的有效性和与数据库的交互。服务层处理完这些逻辑后,进一步与数据访问对象层(DAO层)交互,后者负责具体的数据操作如详情、更新或删除维修任务信息,并将操作结果返回给控制器。最终,控制器根据这些结果更新视图层,以便维修任务功能可以看到最新的信息或相应的操作反馈。维修任务界面如图5-14所示:

图5-14维修任务管理界面
质检任务功能在视图层(view层)进行交互,比如点击“搜索或删除”按钮或填写质检任务信息表单。这些质检任务表单动作被视图层捕获并作为请求发送给相应的控制器层(controller层)。控制器接收到这些请求后,调用服务层(service层)以执行相关的业务逻辑,例如验证输入数据的有效性和与数据库的交互。服务层处理完这些逻辑后,进一步与数据访问对象层(DAO层)交互,后者负责具体的数据操作如详情、更新或删除质检任务信息,并将操作结果返回给控制器。最终,控制器根据这些结果更新视图层,以便质检任务功能可以看到最新的信息或相应的操作反馈。质检任务界面如图5-15所示:

图5-15质检任务管理界面
维修单功能在视图层(view层)进行交互,比如点击“搜索或删除”按钮或填写维修单信息表单。这些维修单表单动作被视图层捕获并作为请求发送给相应的控制器层(controller层)。控制器接收到这些请求后,调用服务层(service层)以执行相关的业务逻辑,例如验证输入数据的有效性和与数据库的交互。服务层处理完这些逻辑后,进一步与数据访问对象层(DAO层)交互,后者负责具体的数据操作如详情、更新或删除维修单信息,并将操作结果返回给控制器。最终,控制器根据这些结果更新视图层,以便维修单功能可以看到最新的信息或相应的操作反馈。维修单界面如图5-16所示:

图5-16维修单管理界面
采购申请功能在视图层(view层)进行交互,比如点击“搜索、删除或审核”按钮或填写采购申请信息表单。这些采购申请表单动作被视图层捕获并作为请求发送给相应的控制器层(controller层)。控制器接收到这些请求后,调用服务层(service层)以执行相关的业务逻辑,例如验证输入数据的有效性和与数据库的交互。服务层处理完这些逻辑后,进一步与数据访问对象层(DAO层)交互,后者负责具体的数据操作如详情或删除采购申请信息,并将操作结果返回给控制器。最终,控制器根据这些结果更新视图层,以便采购申请功能可以看到最新的信息或相应的操作反馈。采购申请界面如图5-17所示:

图5-17采购申请管理界面
系统管理,车辆知识分类功能在视图层(view层)进行交互,比如点击“搜索、增加或删除”按钮或填写车辆知识分类信息表单。这些车辆知识分类表单动作被视图层捕获并作为请求发送给相应的控制器层(controller层)。控制器接收到这些请求后,调用服务层(service层)以执行相关的业务逻辑,例如验证输入数据的有效性和与数据库的交互。服务层处理完这些逻辑后,进一步与数据访问对象层(DAO层)交互,后者负责具体的数据操作如详情、更新或删除车辆知识分类信息,并将操作结果返回给控制器。最终,控制器根据这些结果更新视图层,以便车辆知识分类功能可以看到最新的信息或相应的操作反馈。还可以对系统简介、轮播图管理、关于我们、车辆知识进行相应操作;车辆知识分类界面如图5-18所示:

图5-18系统管理界面
5.2.2维护员模块实现
维护员进入主页面,主要功能包括对系统首页、配件信息管理、维修任务管理、维修单管理、领取历史管理、采购申请管理、我的信息等进行操作。维护员主页面如图5-19所示:

图5-19维护员主界面
5.2.3质检员模块实现
质检员进入主页面,主要功能包括对系统首页、质检任务管理、维修单管理、质检单管理、我的信息等进行操作。质检员主页面如图5-20所示:

图5-20质检员主界面
源码无偿分享,文未领取
原文地址:https://blog.csdn.net/sheji8688/article/details/155846774
免责声明:本站文章内容转载自网络资源,如侵犯了原著者的合法权益,可联系本站删除。更多内容请关注自学内容网(zxcms.com)!
