计算机毕业设计springboot电竞网咖管理系统 基于 SpringBoot 的电竞场馆综合运营平台 融合 SpringBoot 与 Vue 的网咖智慧服务系统
计算机毕业设计springboot电竞网咖管理系统uqfri21i (配套有源码 程序 mysql数据库 论文)
本套源码可以在文本联xi,先看具体系统功能演示视频领取,可分享源码参考。
电竞产业爆发式增长,线下网咖从“电脑租赁”升级为“沉浸式电竞体验中心”,设备密集、赛事频繁、商品零售与会员运营交织,传统 Excel+人工模式已无法支撑高效运转。为此,设计一套前后端分离、覆盖“人-机-赛-货-账”全链路的电竞网咖管理系统,用 SpringBoot 做底层、MySQL 做数据、Vue 做交互,B/S 一键即达,帮业主把日常运营搬到云端,让设备、会员、赛事、商品、财务在同一套界面里高速协同。
系统功能清单(全部模块一览,不分角色)
-
用户注册/登录/密码找回
-
会员档案(基本信息、余额、积分、消费轨迹、标签画像)
-
电脑座位档案(序号、配置、区域、包间、状态、照片、价格、实时上下机)
-
区域与包间管理(区域图、容量、费率、状态可视化)
-
在线选座/预约/续费/换机/退订
-
座位评论与点赞
-
设备监控(CPU、内存、GPU、温度、异常告警、远程锁屏/重启)
-
赛事活动(创建、报名、签到、对阵图、成绩榜、奖励发放)
-
店内商品分类与档案(编号、名称、图片、品牌、生产日期、库存、价格、限购)
-
商品评论与点赞
-
购物车与立即下单
-
订单中心(订单编号、商品明细、数量、总价、支付类型、状态、发货、收货、评价、售后)
-
支付接口(微信、支付宝、余额、现金)
-
财务流水(充值、消费、退款、成本、利润、日报月报)
-
员工档案(账号、姓名、性别、手机、头像、职责、排班、工资、余额)
-
员工考勤(签到、签退、请假、补卡、审核)
-
网咖公告与轮播图(标题、简介、内容、分类、点击、收藏、发布时间)
-
留言板(用户留言、图片、管理员回复、点赞)
-
在线客服/实时聊天
-
系统简介与关于我们(富文本、多图)
-
配置中心(网站标题、LOGO、费率、积分规则、打印小票模板)
-
操作日志与登录日志
-
数据备份/还原/一键清理演示数据
-
权限与角色(管理员、店长、员工、会员四级,按钮级控制)
-
大屏数据看板(实时上机率、收入曲线、热门赛事、商品销量排行)
一句话总结:把“顾客选座-设备管控-赛事运营-商品零售-财务对账”全流程搬到浏览器里,点点鼠标就能完成网咖 24 小时高效运转。
注:以上是纯课题毕业设计功能介绍,并非实际开发完成,最终开发完成的毕业设计程序以下面的的环境软件、功能图和界面为准。
系统所需要的环境软件:idea、eclipse+mysql5.7、8.0+Navicat+JDK1.8+tomcat7.0
可行性分析是指通过比较项目的主要内容和支撑条件,如市场需求、资源供应、环境影响等,预测项目建成后可能产生的经济效益、社会和环境影响,为项目决策提供依据的综合性系统分析方法。可行性研究报告编制的质量直接影响着投资决策的成,而可行性研究报告编制程序又决定了可行性研究报告能否得到有效执行。因此,必须重视可行性研究工作,提高其编制水平。可行性分析应当具有预见性、公正性、可靠性和科学性。
3.2.1 技术可行性分析
本系统是为用户提供更加安全、高效、便捷的电竞网咖管理方式,本系统需要运用到Java、MySQL、springboot、B/S结构等技术,这些技术在国内外已经非常成熟,在大学期间也有所涉及,相关的知识和工具在网络上也可以查到,再加上老师的指导,在技术上的难题可以得到解决。
3.2.2 经济可行性分析
该系统的主题是基于springboot的电竞网咖管理系统的设计与实现。开发所需的软件资源是Eclipse。我们可以在它的网站上安装一个免费的版本,这对我们的开发和使用是足够好的。数据库就是MySQL数据库。是开源是免费的,服务器使用Tomcat服务器,浏览器使用日常IE浏览器,springboot框架是开源的。经过可行性评估,软件资源支出符合经济可行性。硬件方面,配备齐全的笔记本电脑作为工具在经济上是可行的。
3.3 系统用例分析
电竞网咖管理系统综合网络空间开发设计要求。目的是将传统管理方式转换为在网上管理,完成电竞网咖管理的方便快捷、安全性高、交易规范做了保障,目标明确。电竞网咖管理系统可以将功能划分为管理员功能、员工功能和用户功能。
(1)管理员关键功能包含用户、电脑座位、区域、店内商品、商品分类、预定座位、员工、员工考勤、留言板管理、系统管理、订单管理、用户资料等进行管理。管理员用例如下:

图3-1 管理员用例图
(2)员工关键功能包含电脑座位、区域、店内商品、商品分类、预定座位、员工考勤、系统简介、订单管理、用户资料等进行管理。员工用例如下:

图3-2 员工用例图
(3)用户关键功能包含个人中心、修改密码、预定座位、我的订单、我的收藏等进行管理。用户用例如下:

图3-3 用户用例图
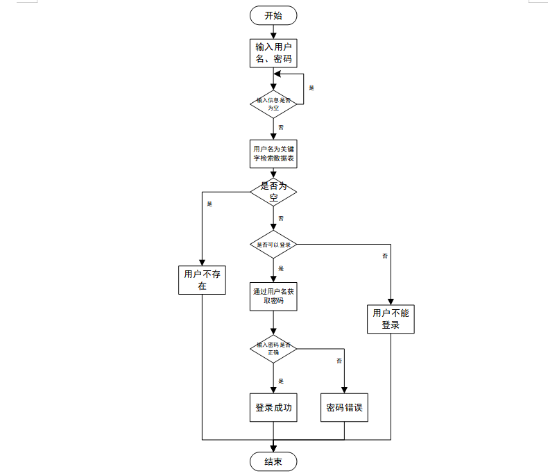
3.4.1 用户登录流程
要想利用这个软件来进行系统的安全管理,首先需要登录到该软件中。如图3-4所示。

图3-4登录流程图
3.4.2 添加信息流程
管理员可以添加信息,用户添加可以自己权限内的信息,输入信息后,要想利用这个软件来进行系统的安全管理,首先需要登录到该软件中。添加信息流程如图3-5所示。

图3-5添加信息流程图
3.4.3 修改信息流程
管理员可以修改电竞网咖信息,用户可以修改自己权限内的信息,首先进入修改信息界面,输入需要修改信息,在系统进行判定为正确和合规后修改成功,并将数据更新至数据库。信息不合法则修改失败,重新输入。修改信息流程图如图3-6所示。

图3-6修改信息流程图
3.4.4 删除信息流程
管理员可以删除电竞网咖信息,点击删除按钮,系统会提示是否删除信息,点击确定,则信息被删除,数据库中的信息随之删除,删除信息流程图如图3-7所示。

图3-7 删除信息流程图
3.5本章小结
基于springboot的电竞网咖管理系统从市场、技术、经济、功能等方面分析了系统的功能需求,可以满足用户的电竞网咖管理需求,帮助用户安全、高效地找到合适的电竞网咖信息,因此有必要对其进行课题研究。
第4章 系统设计
系统设计是将被设计对象划分为单个模块进行构建,各个模块相互支持,相互制约,它们的组合是一个完整的系统。通过系统设计,可以最大限度地满足系统的预期目标,明确软件开发的目的。
4.1 系统基本结构设计
本次系统采用springboot框架集进行开发,springboot框架是一款企业界主流的软件开发框架,其简化了开发流程,大大缩减了软件开发所需的时间提高了软件的响应速度。系统总体结构图如图4-1所示。

数据库结构设计的好坏直接影响到电竞网咖管理系统的效率和实现的效果。本系统的数据库采用MySQL数据库,MySQL是一种开放源代码的关系型数据库管理系统,使用最常见的数据库管理语言SQL进行数据库管理。
4.2.1 数据库E-R图设计
根据功能需求来对系统的e-r图来进行分解得到几种实体,在系统中将“用户、订单、店内商品、购物车、在线预约、网咖公告”等作为实体,它们的局部E-R如图4-2所示。

图4-2实体属性图
系统实现
系统实现章节的主要内容主要是将系统分析和系统设计方案进行实现,按照各个系统角色进行功能介绍,系统实现就是一个真正开始编写的阶段,将前面的分析结果以及设计方案进行实现,最终做出一个符合用户需求的软件系统。
.1前台功能实现
5.1.1首页页面功能实现
当人们打开系统的网址后,首先看到的就是首页界面。在这里,人们能够看到系统的导航条,通过点击导航条上个人中心等功能进入各详细页面进行操作。系统首页界面如图5-1所示:

图5-1 系统首页界面
在注册流程中,用户在Vue前端填写必要信息(如用户名、密码等)并提交。前端将这些信息通过HTTP请求发送到Java后端。后端处理这些信息,检查用户名是否唯一,并将新用户数据存入MySQL数据库。完成后,后端向前端发送注册成功的确认,前端随后通知用户完成注册。这个过程实现了新用户的数据收集、验证和存储。如图5-2所示:

图5-2用户注册界面
店内商品:在店内商品页面输入商品名称、价格进行查询店内商品详细信息,并根据需要进行赞、踩、添加到购物车、立即购买、评论或收藏操作;如图5-3所示:

图5-3店内商品详细页面
网咖公告:在网咖公告页面输入标题进行查询网咖公告详细信息,并根据需要进行导致或收藏操作;如图5-4所示:

图5-4网咖公告详细页面
5.1.2个人中心页面实现
个人中心:在个人中心页面可以对个人中心、修改密码、预定座位、我的订单、我的收藏进行详细操作;如图5-5所示:

图5-5个人中心界面
5.2后台模块实现
在登录流程中,用户首先在Vue前端界面输入用户名和密码。这些信息通过HTTP请求发送到Java后端。后端接收请求,通过与MySQL数据库交互验证用户凭证。如果认证成功,后端会返回给前端,允许用户访问系统。这个过程涵盖了从用户输入到系统验证和响应的全过程。如图5-6所示。

图5-6后台登录界面
5.2.1管理员功能实现
管理员进入主页面,主要功能包括用户、电脑座位、区域、店内商品、商品分类、预定座位、员工、员工考勤、留言板管理、系统管理、订单管理、用户资料等进行操作。管理员主页面如图5-7所示:

图5-7 管理员主界面
用户;在用户页面输入性别、姓名进行搜索、新增或删除用户列表,并对用户详细信息进行查看、修改或删除操作;如图5-8所示:

图5-8用户界面
电脑座位;在电脑座位页面输入电脑序号、使用状态、包间进行搜索、新增或删除电脑座位列表,并对电脑座位详细信息进行查看、预定座位、修改、查看评论或删除操作;如图5-9所示:

图5-9电脑座位界面
店内商品功能在视图层(view层)进行交互,比如点击“搜索、新增或删除”按钮或填写店内商品信息表单。这些店内商品表单动作被视图层捕获并作为请求发送给相应的控制器层(controller层)。控制器接收到这些请求后,调用服务层(service层)以执行相关的业务逻辑,例如验证输入数据的有效性和与数据库的交互。服务层处理完这些逻辑后,进一步与数据访问对象层(DAO层)交互,后者负责具体的数据操作如查看、查看评论、修改或删除店内商品信息,并将操作结果返回给控制器。最终,控制器根据这些结果更新视图层,以便店内商品功能可以看到最新的信息或相应的操作反馈。如图5-10所示:

图5-10店内商品界面
预定座位功能在视图层(view层)进行交互,比如点击“搜索、新增、审核或删除”按钮或填写预定座位信息表单。这些预定座位表单动作被视图层捕获并作为请求发送给相应的控制器层(controller层)。控制器接收到这些请求后,调用服务层(service层)以执行相关的业务逻辑,例如验证输入数据的有效性和与数据库的交互。服务层处理完这些逻辑后,进一步与数据访问对象层(DAO层)交互,后者负责具体的数据操作如查看、或删除预定座位信息,并将操作结果返回给控制器。最终,控制器根据这些结果更新视图层,以便预定座位功能可以看到最新的信息或相应的操作反馈。如图5-11所示:

图5-11预定座位界面
5.2.2员工功能实现
员工进入主页面,主要功能包括电脑座位、区域、店内商品、商品分类、预定座位、员工考勤、系统简介、订单管理、用户资料等进行操作。员工主页面如图5-12所示:

图5-12 员工主界面
源码无偿分享,文未领取
原文地址:https://blog.csdn.net/sheji6679/article/details/155780354
免责声明:本站文章内容转载自网络资源,如侵犯了原著者的合法权益,可联系本站删除。更多内容请关注自学内容网(zxcms.com)!
